Datasheet is currently unavailable. Try again or CONTACT US
Datasheet

SUMO Antibody

Rabbit Polyclonal

9 References
200-401-428S 200-401-428
25 µL 500 µg
Liquid (sterile filtered) Lyophilized
WB, ELISA, ChIP, IP
Broad
Rabbit
$125.00 /Per Item
$564.00 /Per Item
25 µL $125.00
500 µg $564.00
In stock
Ships next business day
In stock
Ships next business day
Shipping info:

$65.00 to US & $70.00 to Canada for most products. Final costs are calculated at checkout.

Product Details

Anti-SUMO (Yeast) (RABBIT) Antibody - 200-401-428
rabbit anti-SUMO Antibody, Ubiquitin-like protein SMT3 antibody, SMT3 antibody, Ubiquitin like protein of the SUMO family antibody, SMT3_YEAST antibody, DmSUMO 1 antibody
Rabbit
Polyclonal
IgG

Target Details

SMT3  - View All SMT3 Products
Broad
Recombinant Protein
This purified antibody was prepared from rabbit serum after repeated immunizations with recombinant yeast SUMO protein.
Anti-Sumo Antibody is an IgG fraction antibody purified from monospecific antiserum by a multi-step process which includes delipidation, salt fractionation and ion exchange chromatography followed by extensive dialysis against the buffer stated above.  Assay by immunoelectrophoresis resulted in a single precipitin arc against anti-Rabbit Serum.
Q12306 - UniProtKB
6320718 - NCBI Protein
852122 - Gene ID

Application Details

ELISA, WB
ChIP, IP  - View References
Rabbit Anti-Sumo antibody reacts yeast SUMO tested by western blot and ELISA. Although not tested, this antibody is likely functional in immunohistochemistry and immunoprecipitation. For immunoblotting a 1:1,000 dilution is recommended.  A 12 kDa band corresponding to yeast SUMO is detected.  Most yeast cell lysates can be used as a positive control without induction or stimulation.  For ELISA a 1:1,000 to 1:5,000 dilution is recommended.   Researchers should determine optimal titers for other applications.

Formulation

1.0 mg/mL by UV absorbance at 280 nm
0.02 M Potassium Phosphate, 0.15 M Sodium Chloride, pH 7.2
0.01% (w/v) Sodium Azide
None
500 µL
Restore with deionized water (or equivalent)

Shipping & Handling

Ambient
Store vial at 4° C prior to restoration.   For extended storage aliquot contents and freeze at -20° C or below.  Avoid cycles of freezing and thawing.  Centrifuge product if not completely clear after standing at room temperature.  This product is stable for several weeks at 4° C as an undiluted liquid.  Dilute only prior to immediate use. 
Expiration date is one (1) year from date of receipt.
Anti SUMO Antibody recognizes SUMO. Covalent modification of cellular proteins by the ubiquitin-like modifier SUMO (small ubiquitin-like modifier) regulates various cellular processes, such as nuclear transport, signal transduction, stress responses and cell cycle progression.  But, in contrast to ubiquination, sumoylation does not tag proteins for degradation by the 26S proteasome, but rather seems to enhance stability or modulate their subcellular compartmentalization.  Ubiquitin-like proteins fall into two classes: the first class, ubiquitin-like modifiers (UBLs) function as modifiers in a manner analogous to that of ubiquitin.  Examples of UBLs are SUMO, Rub1 (also called Nedd8), Apg8 and Apg12.  Proteins of the second class include parkin, RAD23 and DSK2, are designated ubiquitin-domain proteins (UDPs).  These proteins contain domains that are related to ubiquitin but are otherwise unrelated to each other.  In contrast to UBLs, UDPs are not conjugated to other proteins.  Once covalently attached to cellular targets, SUMO regulates protein:protein and protein:DNA interactions, as well as localization and stability of the target protein.  Sumoylation occurs in most eukaryotic systems, and SUMO is highly conserved from yeast to humans.   Where invertebrates have only a single SUMO gene termed SMT3, three members of the SUMO family have been identified in vertebrates: SUMO-1 and the close homologues SUMO-2 and SUMO-3.  SUMO has been called SMT3 (yeast), sentrin, PIC1, GMP1 and UBL1.  SUMO has been shown to bind and regulate mammalian SP-RINGs (such as Mdm2, PIAS and PML), RanGAP1, RanBP2, p53, p73, HIPK2, TEL, c-Jun, Fas, Daxx, TNFRI, Topo-I, Topo-II, WRN, Sp100, IkB-a, Androgen receptor (AR), GLUT1/4, Drosophila Ttk69, Dorsal, CaMK, yeast Septins, and viral CMV-IE1/2, EBV-BZLF1, HPV/BPV-E1. These bindings implicate SUMO in the stabilization of the target proteins and/or their localization to subcellular complexes.  SUMO has an apparent molecular weight of ~12kDa and human SUMO-1 (a 101 amino acid polypeptide) shares 50% sequence identity with SUMO-2 and SUMO-3 and with yeast SMT3.  SUMO and ubiquitin only show about 18% homology, but both possess a common three-dimensional structure characterized by a tightly packed globular fold with b-sheets wrapped around an a-helix.
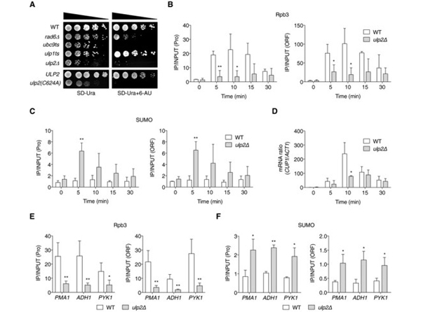
(). The Ulp2 SUMO protease promotes transcription elongation through regulation of histone sumoylation. EMBOL J.
Applications
ChIP
(). The TOG protein Stu2/XMAP215 interacts covalently and noncovalently with SUMO. Cytoskeleton
Applications
IP, Co-IP
(). Genetic incorporation of Nε-acetyllysine reveals a novel acetylation-sumoylation switch in yeast. Biochim Biophys Acta Gen Subj.
Applications
WB, IB, PCA
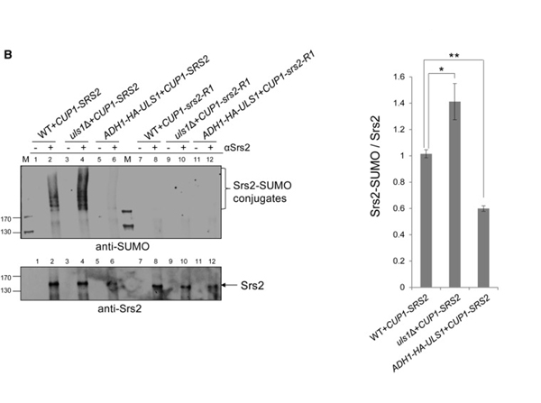
(). DNA Damage Tolerance Pathway Choice Through Uls1 Modulation of Srs2 SUMOylation in Saccharomyces cerevisiae. Genetics
Applications
WB, IB, PCA
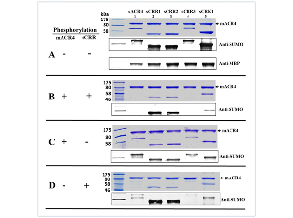
(). Evidence for intermolecular interactions between the intracellular domains of the arabidopsis receptor-like kinase ACR4, its homologs and the Wox5 transcription factor. PloS One
Applications
WB, IB, PCA
(). Swi2/Snf2-like protein Uls1 functions in the Sgs1-dependent pathway of maintenance of rDNA stability and alleviation of replication stress. DNA Repair (Amst)
Applications
WB, IB, PCA
(). Genome-wide bimolecular fluorescence complementation analysis of SUMO interactome in yeast. Genome Res.
Applications
IP, Co-IP; WB, IB, PCA
(). A genetic and molecular toolbox for analyzing histone ubiquitylation and sumoylation in yeast. Methods
Applications
ChIP
(). Rpb1 sumoylation in response to UV radiation or transcriptional impairment in yeast. PLoS One
Applications
IP, Co-IP

Invalid lot number

If you need help finding your CoA, contact us

This product is for research use only and is not intended for therapeutic or diagnostic applications. Please contact a technical service representative for more information. All products of animal origin manufactured by Rockland Immunochemicals are derived from starting materials of North American origin. Collection was performed in United States Department of Agriculture (USDA) inspected facilities and all materials have been inspected and certified to be free of disease and suitable for exportation. All properties listed are typical characteristics and are not specifications. All suggestions and data are offered in good faith but without guarantee as conditions and methods of use of our products are beyond our control. All claims must be made within 30 days following the date of delivery. The prospective user must determine the suitability of our materials before adopting them on a commercial scale. Suggested uses of our products are not recommendations to use our products in violation of any patent or as a license under any patent of Rockland Immunochemicals, Inc. If you require a commercial license to use this material and do not have one, then return this material, unopened to: Rockland Inc., P.O. BOX 5199, Limerick, Pennsylvania, USA.

Related products to: SUMO Antibody